今天通過4張圖,來簡單明了的揭示咖啡風味的特性,喜歡的請收藏和分享。
風味的概念
風味是咖啡在口中的總體感覺。酸度、香氣(乾香和濕香)和醇厚度(下面“本體味道”同義)都是風味的組成部分,正是它們的平衡和均質才形成了人的總體風味感。

風味的主要關注因素

風味的表達
咖啡風味的表達是多種多樣的。我們經常可以聽到咖啡師用檸檬、木莓等具體食物來比喻,比如說“帶有檸檬一般的味道”,有時也會用“活躍”“沉悶”等形容詞來表示。
對於咖啡新手來說,在風味表達上,只要抓住酸味、香味、本體味道(Body醇厚度)、餘韻、協調性幾個方面,對於一杯咖啡的評價基本上就不會有太大的問題。

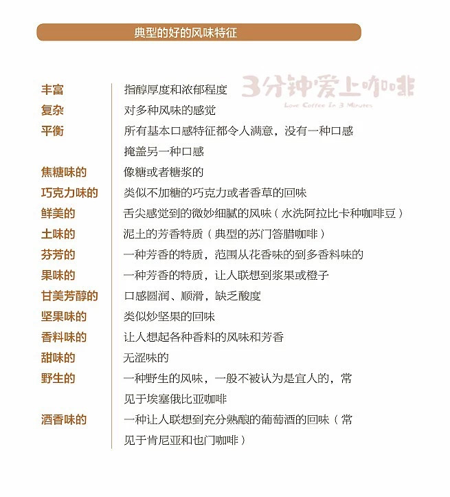
表達咖啡風味的術語


以上內容節選自咖啡書《3分鍾愛上咖啡》
由咖啡精品生活編著
